Gerência de Compras do Agreste
Sobre
A Gerência de Compras do Agreste (GCA - CAA) é o órgão de assessoramento e execução da Unidade Organizacional, incumbido de funções específicas nas áreas de aquisições de materiais e serviços e atividades auxiliares do Campus do Agreste. Está subordinada à Coordenação de Infraestrutura, Finanças e Compras.
Principais atividades desenvolvidas:
- Elaboração dos Termos de Referência (TR) para compras específicas deste Campus;
- Pesquisa de mercado para estimativa de custo de aquisição ou registro de preços;
- Assessorar as demais unidades na elaboração dos Termos de Referência;
- Planejamento das compras do exercício;
- Criação do catálogo básico dos itens;
- Codificação de itens de acordo com o CATMAT/CATSER e SIPAC;
- Manutenção do cadastro de fornecedores;
- Estudo de viabilidade das compras específicas;
- Emissão e publicação do Relatório Anual Resumido de Gestão de Compras da Gerência de Compras do Agreste;
- Emissão do relatório de gestão de risco no processo de compras;
- Gestão das compras conjuntas (IRPs);
- Gestão das adesões às atas de registro de preços (ARPs);
- Análise e aplicação dos critérios de sustentabilidade;
- Publicação de orientações acerca das compras públicas e, em especial, às compras do CAA;
- Gestão das solicitações de aquisição;
- Elaboração de calendário de compras;
- Análise de propostas de empresas (comerciais);
- Emissão de pareceres técnicos nos termos de referência;
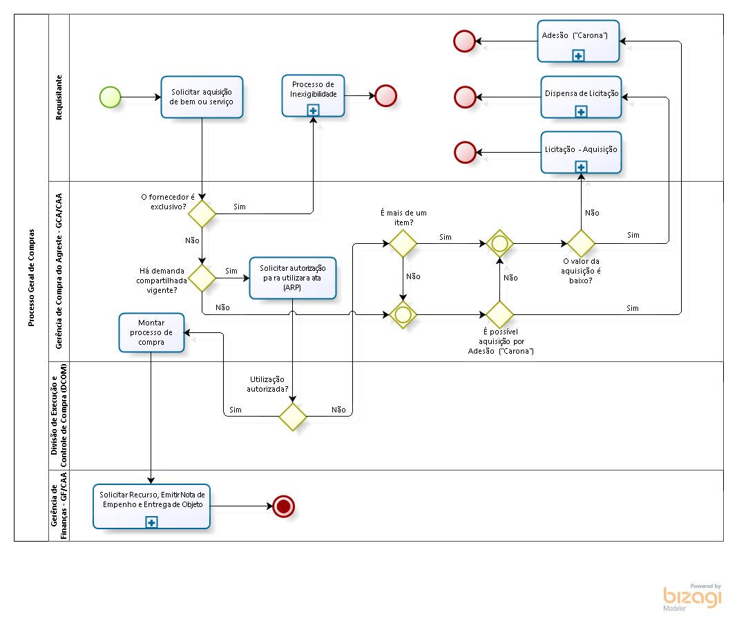
- Instrução de processos de compras (inexigibilidade, dispensa, adesão à ARP, licitação, etc.);
- Coleta de demanda das unidades administrativas e acadêmicas do CAA;
- Atendimento ao público em geral;
- Capacitação de servidores sobre os processos de compras do CAA;
- Resposta à esclarecimentos na fase interna e externa da licitação;
- Respostas às impugnações de edital;
- Geração de relatórios à Diretoria do CAA;
- Seleção de estagiários e supervisão técnica de estágios dos alunos de Administração e Engenharia de Produção do CAA;
- Abertura (protocolização), recebimento, encaminhamento e arquivamento de processos;
- Execução das compras anuais do CAA;
- Acompanhamento da situação de regularidade fiscal, trabalhista, previdenciária e de idoneidade de fornecedores através dos diversos portais: SICAF, TCU, CNJ, CEIS, CEF, Receita Federal.
- Redação de documentos oficiais da GCA: ofícios, memorandos, relatórios, cartas, etc.;
- Acompanhamento dos pedidos de compra visando assegurar sua entrega no prazo estabelecido.
- Gerenciamento do site e da página no Facebook da Gerência de Compras do Agreste;
- Atendimento aos órgãos de fiscalização e controle: preparar documentação e relatórios auxiliares, prestar esclarecimentos, disponibilizar documentos para controle, justificar procedimentos adotados, providenciar e auxiliar na defesa administrativa.
GERÊNCIA DE COMPRAS DO AGRESTE (GCA - CAA)
Gerente:
Emilia Herculino
E-mail: emilia.herculino@ufpe.br
Equipe:
Camila Sobral Ferraz de Castro
E-mail: camilaadmcaa@gmail.com
Rafael Patrício Lacerda
E-mail: rafael.placerda@ufpe.br
Thaysa Danyella Lira da Silva
E-mail: thaysa.silva@ufpe.br
Wagner Leal Guimarães Filho
E-mail: wagner.leal@ufpe.br
Macroprocesso de Compra
Organograma

